Mensadisplay
| Mensadisplay | |
|---|---|
| Beschreibung: | Mensadisplay nutzbar machen |
| Kontakt: | DanielWillmann, DooMMasteR |
| Status: | aktiv (Was heißt das?) |
Inhaltsverzeichnis
Status
asdfuser hat eine Kommunikationsschnittstelle mit dem Mensadisplay via ATmega664 erstellt, bisher 2 Lines mit fixem Inhalt.
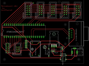
DooMMasteR hat ein Platinenlayout erstellt um alle 5 Blöcke des Displays (10 Lines) an zu steuern.
Neo hat einen Laptop mit Parallelport über, stew will damit das Display mit hilfe Daniels LCD4Linux Treiber steuern. Das Display soll im Chillroom über das Hellgraue Sofa an der Wand zur Küche befestigt werden. Wie? Das hat $BERND nicht gesagt...
PCM-1823 - Single Board Computer
Rev.B1 02-1
Code
LCD4Linux Treiber
Ein Git Repo mit dem Parallelport Treiber ist verfügbar unter: https://git.totalueberwachung.de/cgi-bin/cgit.cgi/lcd4linux.git/
Dafür muss die Duplexerplatine zwischen Display und Computer geschaltet werden. Ein schneller Rechner bzw. RT Erweiterungen sind zu empfehlen, da das Display sonst bei Last zu flackern anfängt.
AVR
Im Space liegt ein Breadboard mit ATMega644 rum. Dieser kann zum Spielen mit dem Mensadisplay genutzt werden.
Die Displayboards direkt werden wie folgt angesteuert:
Layout der Stecker/Buchsen an den Displayboards ______ | 1 2| |_3 4| |5 6| |~7 8| | 9 10| ~~~~~~ Belegung Display ATMega644 Bemerkung 1: NC 2: SIN/OUT PA3 Dateneingang für die LEDs 3: SCK PA4 Clock (rising edge) 4: GND --- 5: A0 PA0 Adressleitung für die Zeile LSB 6: A1 PA1 Mögliche Werte: 0-6 für Zeilen 1-7 7: A2 PA2 Adressleitung für die Zeile MSB 8: /G PA6 Globales Display Enable (invertiert) 9: VCC --- 10: RCK PA5 LED Ausgänge mit neuen Daten updaten Vorgehen: 1: /G, SIN, SCK, A0-A2, RCK low 2: Daten mittels SIN und SCK in die Schieberegister schreiben Wie SPI Daten an SIN, dann SCK Strobe (high, low) 3: Zeile mittels A0-A2 festlegen 4: LED Ausgänge mit RCK updaten (Strobe: high, low) 5: Goto 2

