Datei:Stratum0.net-2013-10-07-09-11-06.svg
Größe der PNG-Vorschau dieser SVG-Datei: 304 × 598 Pixel. Weitere Auflösung: 122 × 240 Pixel.
Originaldatei (SVG-Datei, Basisgröße: 540 × 1.063 Pixel, Dateigröße: 28 KB)
Beschreibung
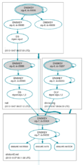
| Beschreibung | DNSSEC graph for stratum0.net |
| Datum | 2013-10-09 21:39:45 |
| Quelle | http://dnsviz.net |
| Autor | Sandia Corporation - DNSViz - DNS visualization tool |
Lizenz
Diese Datei ist möglicherweise nicht unter einer freien Lizenz verfügbar, oder es wurde beim Hochladen keine Lizenz angegeben.
Dateiversionen
Klicke auf einen Zeitpunkt, um diese Version zu laden.
| Version vom | Vorschaubild | Maße | Benutzer | Kommentar | |
|---|---|---|---|---|---|
| aktuell | 20:44, 9. Okt. 2013 | 540 × 1.063 (28 KB) | Shoragan (Diskussion | Beiträge) | User created page with UploadWizard |
- Du kannst diese Datei nicht überschreiben.
Dateiverwendung
Die folgende Seite verwendet diese Datei:

