Stratum0.net
| Stratum0.net | |
|---|---|
| Beschreibung: | Dynamic-DNS-Service für Stratum0-Entitäten |
| Kontakt: | Shoragan |
| Status: | aktiv (Was heißt das?) |
Übersicht
stratum0.net ist ein Dynamic-DNS-Service für Stratum 0-Entitäten.
Softwareseitig basiert er auf:
- Debian Wheezy als VM
- IPv4/IPV6
- Bind 9.8.4
- DNSSEC
- nsupdate
- nsupdate.info (fork mit stratum0 branch)
- Python
- Django
- Apache mit mod_wsgi
Hardwareseitig läuft der Service als separate VM auf Shoragan's Server.
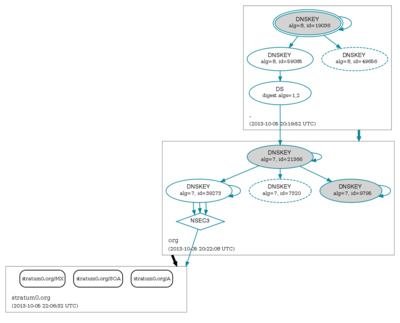
DNSSEC
DNSSEC ist ein Verfahren, mit dem Informationen von DNS-Servern kryptographisch authentifiziert werden können. Die beiden Graphen zeigen, wie von der Root-Zone aus die DNS-Informationen signiert sind. Für stratum0.net sieht man, dass die blauen Pfeile bis zu den einzelnen Hosts verbunden sind (DNSViz für stratum0.net). Bei stratum0.org sieht man, dass die letzte (unsignierte) Stufe von org nach stratum0.org einen schwarzen Pfeil hat (DNSViz für stratum0.org).

